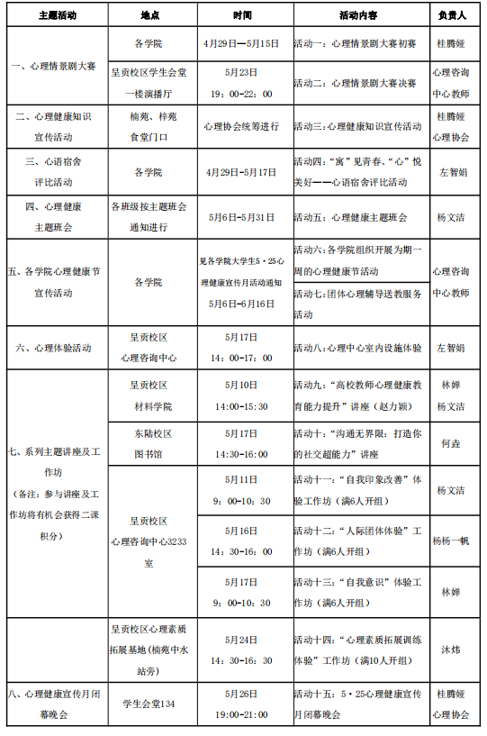
“525”心理健康宣传月系列活动
一、活动背景
5月25日是全国大学生心理健康日,“5·25”的谐音是“我爱我”,旨在引导大学生了解自我,关爱自我,接纳自我。2024年5·25心理健康节将至,学生工作部心理健康咨询服务中心将开展5·25心理健康宣传月活动,通过心理情景剧表演、学生宿舍评比、工作坊体验、讲座等多种形式的心理健康宣传活动,提升学生的心理素质,培养学生的积极心态,促进学生全面发展,为培育具有健康心理品质的时代新人贡献力量。
二、活动主题
加强心理健康教育,助力培育时代新人
三、活动主办
学生工作部心理健康咨询服务中心
四、活动时间
2024年4月-6月
五、活动详情

01
主题活动一:心理情景剧大赛
【目的】|
为培育大学生健康和谐、理性平和、积极向上的心态,有效引导学生自觉学习心理调适方法,提升学生的心理韧性,丰富学生的课余生活,促进学生自我成长,增强心理健康教育的实效性,营造良好的校园心理文化氛围,特举办云南大学第八届心理情景剧大赛。
【对象】|
云南大学在校学生
【内容和形式】|
初赛:2024年4月29日至5月15日,各学院组织学生进行。请各学院推选1部优秀作品,录制DV,并将DV作品及心理情景剧剧本、参赛回执于5月15日前拷贝至云南大学呈贡校区心理健康咨询服务中心3230办公室及东陆校区文津楼A座118办公室,参赛作品须为原创,初赛录制的DV时长8分钟以内。
2024年5月17日,通过专家评审DV作品,遴选10部作品进入决赛。
决赛:2024年5月23日在云南大学呈贡校区举行现场决赛。决赛具体事宜另行通知。【参赛要求】|
1、参赛人员须为云南大学在校学生;
2、心理情景剧剧本要求:剧本须体现大学生在校园学习生活过程中的生活场景,表现当代大学生心理冲突、矛盾和烦恼及解决办法,能给学生以积极的启发教育。剧本需有独创性、新颖性和教育性,可以将校园学习生活中的片断展现出来,立足于真实的学习生活场景,也可用独白的形式加强心理活动的刻画和对观众的适当引导。
3、DV要求:文件格式 MP4,分辨率:720*576,文件大小不超过 400M,能在迅雷影音等主流播放器播放。为保证专家评审的公正性,录制的作品中不得出现可识别学院名称的任何信息。
02
主题活动二:心理健康知识宣传活动
【目的】|
为促进大学生心理健康发展,进一步掌握必备的心理健康知识,引导大学生关注心理发展、悦纳自我、关爱自我,提高大学生心理健康水平,构建和谐校园,特此开展本次心理健康知识宣传活动。
【对象】|
云南大学在校学生
【时间及地点】|
心理协会统筹进行;楠苑、梓苑食堂门口
【内容与形式】|
摆点宣传心理健康知识,组织心理健康知识竞答、趣味活动,活动现场有精美奖品领取,直接到现场参与活动即可。
03
主题活动三:“寓”见青春、“心”悦美好—心语宿舍评比活动
【目的】|
学生宿舍是学生在校期间生活、学习、娱乐最重要的场所之一,是落实立德树人根本任务、实现“三全育人”的重要载体。在5·25大学生心理健康节之际,开展“寓”见青春,“心”悦美好-心语宿舍评比活动,让我们一同携手,努力建设小家,温暖成就大家!
【对象】|
云南大学各学生宿舍
【时间】|
2024年4月29日-5月17日
【内容与形式】|
以宿舍为单位向班级心理委员提交报名表,经班委评选推举到各学院心理联络员处,心理联络员根据报名表,结合实际考察后推选出男、女生宿舍各一间参与校级评比(注:同宿舍学生不属于同一个学院的可选其中一个人所在学院参加)。请各学院心理联络员于5月17日17:00前将《云南大学2024年“寓”见青春、“心”悦美好-心语宿舍评比报名表》发送至心理咨询中心邮箱ydxlzx525@163.com,邮件命名为“心语宿舍评比活动+学院+学生宿舍号”。
【参评流程】|
各学生宿舍填写报名表→班级心理委员→学院心理联络员→心理中心
【奖项设置】|
评选男、女生“优秀心语宿舍”(根据上报情况择优选拔,男生宿舍不超过5个,女生宿舍不超过5个),每间宿舍奖金500元,颁发获奖证书。
04
主题活动四:心理健康主题班会
【目的】|
通过心理健康主题班会,普及心理健康知识,促进学生自觉维护自身心理健康,增强心理素质,丰富学生的课余生活,让学生放松身心,获得积极的情绪情感体验。
【对象】|
云南大学各班级
【时间及地点】|
2024年5月6日-5月31日;各班级
【内容与形式】|
各班级心理委员自行根据本学期心理健康主题班会开展的通知,组织班级同学开展心理健康主题班会。
05
主题活动五:心理中心室内设施体验
【目的】|
通过心理设备体验活动可以增进学生对心理健康咨询服务中心工作的了解,揭开心理咨询工作的神秘面纱,让学生放松身心,获得积极的体验。
【对象】|
云南大学在校学生;限报名20人
【时间及地点】|
2024年5月17日14:00-17:00;心理健康咨询服务中心(体育学院二楼)
【内容与形式】|
体验呈贡校区心理咨询中心功能室
【报名方式】|
手机扫描二维码报名:

06
主题活动六:主题讲座及工作坊
(一) “高校教师心理健康教育能力提升”讲座
【目的】|
开展学院教师心理健康教育能力提升讲座,旨在帮助学院教师提升心理健康育人的专业能力,从而更好地为学生提供心理支持服务,引导学生寻求专业帮助、建立起良好和谐的关系,营造和谐的校园心理健康氛围、增强学院层面心理育人的积极性和主动性,最终促进学生的健康成长与发展。
【对象】|
云南大学材料与能源学院教师,人数60人
【时间】|
2024年5月10日 14:00-15:30;呈贡校区材料学院
【形式与内容】|
讲座
(二)“沟通无界限:打造你的社交超能力”讲座
【目的】|
对于大学生来说,维护好人际关系、有效沟通是非常重要的技能。沟通有哪些基本原则、常见的沟通障碍和人际困扰如何克服、在生活中有哪些使用技巧有助于提升沟通效果与获得良好关系,将是讲座的重点。
【对象】|
云南大学在校学生
【时间】|
2024年5月17日 14:30-16:00;东陆校区图书馆
【形式与内容】|
讲座、互动游戏
(三)“自我印象改善”体验工作坊
【目的】|
通过团体自我印象法体验,让同学们意识到“本来的自己”是什么模样,觉察到现实自我与本来自我之间的差距,了解压力产生的原因,从而制定应对自身压力的大中小目标。
【对象】|
云南大学在校学生,限报20人,满6人开组
【时间及地点】|
2024年5月11日 9:00-10:30;呈贡校区心理咨询服务中心3233室
【形式与内容】|
采用团体心理咨询形式,统一体验自我印象法。
【报名方式】|
手机扫描二维码报名:

(四)“人际体验团体”工作坊
【目的】|
团体的互动将有机会支持与共情组员所面临的困境,帮助组员识别和理解自己在人际关系中的问题与冲突,并最终通过团体成员的共同努力实现个体心理层面的成长与突破。
【对象】|
云南大学在校学生,限报20人,满6人开组
【时间及地点】|
2024年5月16日 14:30-16:00;呈贡校区心理咨询服务中心3233室
【形式与内容】|
采用团体心理咨询形式,体验人际交往。
【报名方式】|
手机扫描二维码报名:

(五)自我意识工作坊体验
【目的】|
自我意识是个体成长和发展过程中的重要议题,通过自我意识工作坊体验,促进同学认识自我、提升自我觉察能力,了解自己的内在世界、情感表达、个性特征等,有助于其更好的适应大学生活、悦纳自我。
【对象】|
云南大学在校学生
【时间及地点】|
2024年5月17日 9:00-10:30;呈贡校区心理咨询服务中心3233室
【形式与内容】|
在呈贡校区心理中心团体活动室参加活动,并通过下方二维码报名,限报15人,满6人开组。
【报名方式】|
手机扫描二维码报名:

( 六)“素质拓展训练体验”工作坊
【目的】|
增进大学生对拓展训练的认识,体验团队合作,提升沟通能力等。
【对象】|
云南大学在校学生,限报30人。
【时间及地点】|
2024年5月26日14:30-16:30;心理素质拓展基地(楠苑中水站旁)
【形式与内容】|
素质拓展、团体活动
【报名方式】|
手机扫描二维码报名:

07
主题活动七:心理健康宣传月闭幕晚会
【目的】|
总结2024年心理健康宣传月活动,引导学生关爱自我成长与心理健康,增强人际互动、普及心理健康知识、丰富校园文化生活,放松身心。
【对象】|
云南大学在校学生
【时间及地点】|
2024年5月26日19:00-21:00;学生会堂134
【内容与形式】|
心理健康宣传月闭幕晚会由心理协会承办,心理中心指导,活动详情及报名将另行通知。
QUESTION
咨询电话|0871-65931039
(《心理情景剧参赛回执》和《云南大学2024年“寓”见青春、“心”悦美好-心语宿舍评比报名表》已发送各学院OA。)